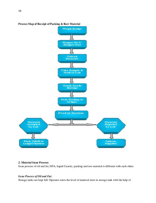
15 FLOW CHART LOGISTICS DEPARTMENT
FLOW CHART LOGISTICS DEPARTMENT
Halo, many thanks for visiting this web to look for flow chart logistics department. I am hoping the article that appears may be useful to you









Invoice Flow Chart * Invoice Template Ideas , 54 Impressive Car Manufacturing Process Flow Chart Pdf , 16 Creative Organization Structure Charts PowerPoint Diagrams , Organisational Structure NSW Police Public Site , Warehouse Flowchart. Flow chart Example, workflow diagram , unilever supply chain network and advertising , Appendix A: The Incident Command System (ICS) , Design elements Workflow departments , Structure UNIDO , 9 organizational chart manufacturing company Company , SPRI Ukraine Domestic CRO with Professional and Cultural , Design elements Workflow steps , In hospital resuscitation , Purchase of Goods ,
Halo, many thanks for visiting this web to look for flow chart logistics department. I am hoping the article that appears may be useful to you





0 Response to "15 FLOW CHART LOGISTICS DEPARTMENT"
Post a Comment